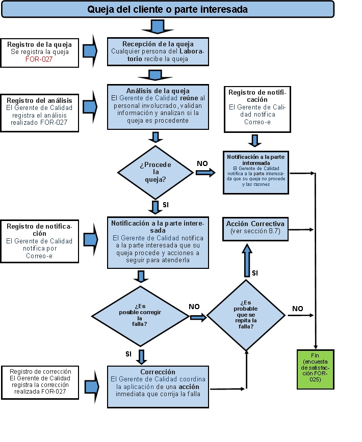
QUEJA